洞察市场格局
解锁药品研发情报

客服电话

400-9696-311
医药数据查询

《Cell Genomics》研究揭示:胎儿期基因决定男女大脑差异,影响成年后思维模式!

《Cell Genomics》 大脑研究 思维模式差异 共情神经机制
生物谷
07/23
664

“我都气哭了,他居然还在分析我逻辑漏洞?”、“她突然就不说话了,我连错在哪儿都不知道!”......

就像歌词唱的那样:“你永远不懂我伤悲,像白天不懂夜的黑”,每次和对象吵架,你是不是都觉得对方是外星生物,一点都不理解你的想法?以至于发出灵魂拷问:“TA到底有没有在听我说话、有没有试着站在我的角度思考?!”

难怪总有人调侃:男人来自火星,女人来自金星。这种根深蒂固的感知差异,难道仅仅是后天环境和教育的结果吗?

2025年7月发表于顶级期刊《Cell Genomics》的一项突破性研究给出了颠覆性的答案:人类大脑的性别差异,早在胎儿发育之初就已“写进剧本”,并且大部分差异将持续影响一生。

原来男女大脑的差异(思维模式、行为特征等)并非后天塑造,而是早在胎儿时期就被写进了我们的“生物代码”?!

一、研究队列

本研究中,研究人员分析了两个前脑数据集(产前和成人)的基因表达特征。产前数据来自人类发育生物学资源库(HDBR),包含266个RNA-seq样本(5-17孕周)。成人数据来自GTEx v8项目,包含1633个前脑样本。所有样本均通过性染色体基因表达确认遗传性别(XX/XY),并聚焦前脑区域以确保数据同质性。

二、胎儿与成人大脑性别差异的发育轨迹对比

然而,解析胎儿大脑的性别差异并非易事。由于胎儿大脑发育是一个高度动态的过程,不同孕周的基因表达模式差异显著,因此,传统按孕周分组的分析方法难以捕捉连续的发育轨迹。

为应对这一挑战,研究团队创新性地引入了“伪时间分析(Pseudotime inference)”技术。这项技术如同将一堆离散的胎儿大脑发育“快照”,依据基因表达的相似性和变化趋势拼接成一部连续的“动态电影”:通过 phenopath 算法,将原本离散的孕周数据转化为连续的发育轨迹变量。

数据显示,这一伪时间变量与实际发育阶段的相关性显著(Kendall’s tau=0.46),且能反映神经元比例的动态变化——从早期(5-7 孕周)的 10% 激增至晚期(14-17 孕周)的 73%,充分证明了伪时间分析对早期大脑发育模式的精准刻画能力。

在调整伪时间变量后,研究者发现胎儿大脑中存在3187个性别差异基因(占总基因18.1%),其中男性偏好基因更多(58.5%)。女性偏好基因富集于细胞周期相关通路(与神经发生相关),而男性偏好基因则与线粒体代谢、神经元突触功能相关(原来男孩好动从胎儿时期就体现出来了)。

而在胎儿大脑发育过程中,研究人员发现:84.1%的基因(13129个)表达水平随伪时间(发育进程)显著变化。其中,96.5%的性别差异基因同时受发育调控,且呈现性别特异性模式:男性偏好基因多随发育上调(96.5%),女性偏好基因则下调(94.6%);且仅有3.2%的基因存在性别与发育阶段的交互作用,说明大多数性别差异在胚胎期已建立稳定模式。

图1:产前前脑差异表达分析

接下来,研究人员进一步分析了成人大脑中的性别差异基因变化情况。令人惊讶的是,这种胚胎期建立的模式在成年后发生了显著转变:在成人大脑中,性别差异基因数量锐减至1033个(6.0%),效应量也减半。而有趣的是,成人男性偏好基因多随伪时间下调(与胎儿期相反),女性偏好基因则上调。

这一结果说明:大脑性别差异在胎儿期已系统建立,并持续至成年但强度减弱,且发育调控模式存在“男女逆转”现象,表明发育阶段对性别差异具有动态调控作用。

三、大脑性别差异的“从一而终”

研究人员分析孕前与成人性别差异基因发现:72.2%的差异基因在两阶段保持相同表达方向,64.6%的差异基因为胎儿期特有,30.6%的差异基因为两阶段都具备(但在胎儿期表现更活跃),仅0.7%为成年期特有。

进一步研究发现,胎儿期与成年期共享的差异基因主要富集在神经元中,这些基因多参与神经元和突触活动。相比之下,胎儿期特有的差异基因则在神经祖细胞和其他非神经元细胞中表达更高,且在多种组织中广泛表达,提示其功能更具多样性。

图2:产前和成人前脑中检测到的性别差异基因的比较

由此看来,当下次再有人说“男女天生思维不一样”的时候,你可以科学回复:没错,这个“天生”从胎儿期就开始了!

既然这个差异在胎儿期就开始了,那么是什么决定了这些差异呢?

四、性别差异基因决定因素

研究人员发现大脑性别差异的驱动因素包括:胎儿睾酮激增与X染色体逃逸。

9-18孕周出现的首次“男性化编程”(胎儿睾酮激增)可能是产前特异性性别差异的关键驱动因素:男性偏好基因富含雄激素受体(AR)结合位点(检出率是女性偏好基因的1.5倍),但女性胎儿大脑反而表达更多AR“接收器”,只是遇到雄激素时会自动调低灵敏度,反映激素调控的复杂性。这种精密的“自我调节”机制,解释了为何相同激素会产生不同的性别发育轨迹。

此外,女生有两条X染色体,其中一条会被“封印”(X染色体失活),但有些基因逃逸“X染色体失活”(比如DDX3X),导致这些基因在女性中表达更高。有趣的是,这些逃逸基因的性别差异会从胎儿持续到成年。

图3:共享和产前特异性性别特异基因的特征

怪不得大家总会觉得男女思维存在差异,原来,男女思维模式与行为反应的深层差异,其种子早在胎儿期的分子与染色体层面就已悄然播下。这些“娘胎里带来的代码”,构成了两性感知世界、处理信息和表达情感的基础框架差异——这解释了为何有时沟通会陷入“鸡同鸭讲”的境地。

然而,一个随之而来的关键问题是:既然大脑的基础“硬件”(基因表达模式)存在先天差异,我们能否通过后天的“软件升级”(如培养共情能力)来实现真正的相互理解? 为什么即使努力沟通,TA有时似乎还是无法站在我的角度思考?

对于“共情能力”这个核心问题,另一项发表在Neuron期刊上的小鼠研究为我们提供了神经环路层面上的答案。该研究揭示:即使接收到完全相同的社交痛苦信号(如同伴的疼痛),雄性和雌性大脑也会激活截然不同的神经通路,最终输出天差地别的行为反应——这并非缺乏共情,而是“共情”的神经表达形式存在根本差异!

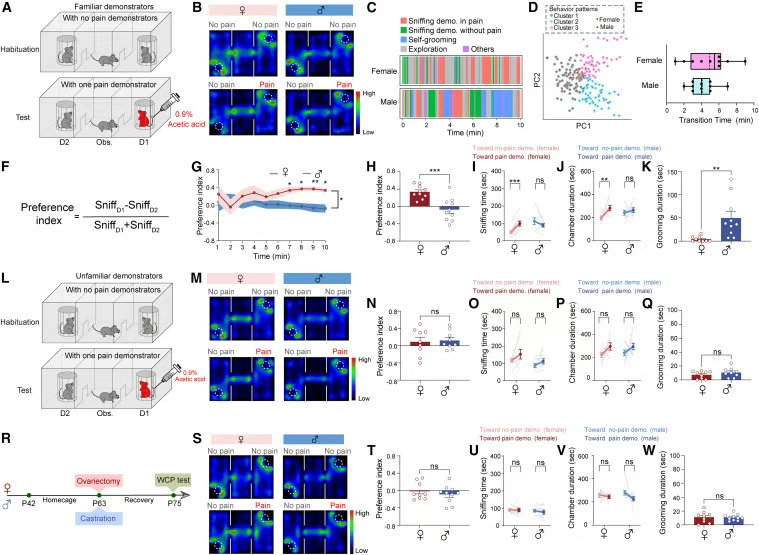
五、面对同伴痛苦,男女反应天差地别

研究人员设计了雄性和雌性小鼠分别目睹同伴经历疼痛测试(WCP),接着分析雄性和雌性小鼠的共情表现。结果发现雌性小鼠表现出“共情式社交偏好”,包括主动接近痛苦同伴,嗅探时间增加(类似人类的安慰行为);而雄性小鼠则出现过度的自我梳理行为(一种焦虑相关的重复行为)。这说明小鼠是可以识别同伴的疼痛状态的,但具体表现存在性别差异。

图4:目睹笼子里不熟悉的同伴经历疼痛的小鼠的性二态共情行为

那是哪种感觉信息让小鼠感知到同伴处于疼痛状态呢?

研究人员通过光遗传学和钙成像技术,研究者锁定两条独立通路:

雌性主导通路:PIC(梨状皮层)→PrL(前边缘皮层),PIC通过激活PrL中的SST抑制性神经元,抑制兴奋性神经元,最终促发“共情社交”。

雄性主导通路:PIC→MeA(内侧杏仁核),PIC直接激活MeA的谷氨酸能神经元,触发“焦虑-理毛”行为。

更深层次的,研究人员比较了不同性别之间差异表达的基因数量。他们发现,雌性小鼠的PrL神经元基因表达更活跃,而雄性小鼠的MeA神经元基因表达占优;并且与突触功能、离子通道相关的基因也呈现相同的性别差异模式,这表明,PIC神经元对下游不同靶区(PrL vs. MeA)的激活偏好性(Propensity)与其内在的性别特异性基因表达程序高度相关。此外,复杂的转录因子网络和性激素(如睾酮、雌激素) 在发育和成年期持续作用,共同塑造并维持了PIC神经元中这种性二态的基因表达特征,从而奠定了不同性别采用不同神经通路处理社交情感信息的生物学基础。

小结

综上所述,上述研究告诉我们:男女“脑回路”的不同,本质上是基因、激素和神经环路共同作用的结果。

所以,当下次当你的另一半因“不理解”而陷入僵局时,你可以默念:“TA的脑回路跟我不同,是胎儿期基因、激素与神经发育共同导致的,并非TA故意为之。”

就像研究结尾所言:“理解这些根植于生命早期的差异,不是为对立找借口,而是为更好的和谐共处架桥梁~”

参考文献:

[1]Benoit-Pilven C, Asteljoki JV, Leinonen JT, Karjalainen J, Daly MJ, Tukiainen T. Early establishment and life course stability of sex biases in the human brain transcriptome. Cell Genom. 2025;5(7):100890. doi:10.1016/j.xgen.2025.100890

[2]Fang S, Luo Z, Wei Z, Qin Y, Zheng J, Zhang H, Jin J, Li J, Miao C, Yang S, Li Y, Liang Z, Yu XD, Zhang XM, Xiong W, Zhu H, Gan WB, Huang L, Li B. Sexually dimorphic control of affective state processing and empathic behaviors. Neuron. 2024 Mar 1: S0896-6273(24)00085-0. doi: 10.1016/j.neuron.2024.02.001.

文章来源:生物谷

原文链接: https://mp.weixin.qq.com/s/J_Usv1d10YouoYkDtfq_Pg

想要解锁更多疾病领域信息吗?查询摩熵医药(原药融云)数据库(vip.pharnexcloud.com/?zmt-mhwz)掌握药物基本信息、市场竞争格局、销售情况与各维度分析、药企研发进展、临床试验情况、申报审批情况、各国上市情况、最新市场动态、市场规模与前景等,以及帮助企业抉择可否投入时提供数据参考!注册立享15天免费试用!

<END>
*声明:本文由入驻摩熵医药的相关人员撰写或转载,观点仅代表作者本人,不代表摩熵医药的立场。
AI+生命科学全产业链智能数据平台

收藏

发表评论
评论区(0
  • 暂无评论

    摩熵医药企业版
    50亿+条医药数据随时查
    7天免费试用
    摩熵数科开放平台
    十五五战略规划
    专利数据服务
    添加收藏
      新建收藏夹
      取消
      确认